根据《陕西省人力资源和社会保障局 陕西省新闻工作者协会关于开展陕西新闻奖、陕西省优秀新闻工作者奖评选表彰的通知》规定,现对我中心报送的陕西新闻奖广播电视参评作品进行公示,欢迎社会各界监督、评议。
反映情况要坚持实事求是的原则,具体真实,以便于调查核实。
公示日期为2026年3月10日至2026年3月17日。
公示期间,设立专线电话。
电话:0912-3455491
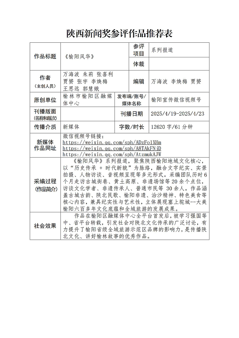
(后附陕西新闻奖参评作品推荐表)
榆林市榆阳区融媒体中心
2026年3月10日

根据《陕西省人力资源和社会保障局 陕西省新闻工作者协会关于开展陕西新闻奖、陕西省优秀新闻工作者奖评选表彰的通知》规定,现对我中心报送的陕西新闻奖广播电视参评作品进行公示,欢迎社会各界监督、评议。
反映情况要坚持实事求是的原则,具体真实,以便于调查核实。
公示日期为2026年3月10日至2026年3月17日。
公示期间,设立专线电话。
电话:0912-3455491
(后附陕西新闻奖参评作品推荐表)
榆林市榆阳区融媒体中心
2026年3月10日
